¶ ΔΙΑΔΙΚΑΣΙΑ ΑΠΑΛΛΑΓΗΣ ΑΠΟ ΤΗΝ ΥΠΟΧΡΕΩΣΗ ΚΑΤΑΒΟΛΗΣ ΔΙΔΑΚΤΡΩΝ ΣΤΑ ΠΜΣ ΤΟΥ ΤΠΤ |
|---|
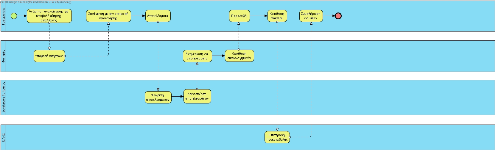
¶ ΠεριγραφήΗ διαδικασία αφορά στα βήματα που ακολουθούν οι γραμματείες των ΠΜΣ του Τμήματος για την απαλλαγή των δικαιούχων από την υποχρέωση καταβολής διδάκτρων. |
¶ Βήματα |
|
1. Έλεγχος νομοθεσίας και ανάρτηση ανακοίνωσης διαδικασίας επιλογής δικαιούχων απαλλαγής διδάκτρων (email, ανακοίνωση στο site του ΠΜΣ) |
|
2. Οι φοιτητές υποβάλλουν τις αιτήσεις τους εντός της προθεσμίας υποβολής. |
| 3. Οι αιτήσεις πρωτοκολλούνται |
|
4. Επεξεργασία Αιτήσεων και Δικαιολογητικών από την Επιτροπή Αξιολόγησης των αιτήσεων |
|
5. Κατάθεση Πρακτικού Επιτροπής Αξιολόγησης προς έγκριση των αποτελεσμάτων από τη Συνέλευση Σχολής |
|
6. Ανακοίνωση αποτελεσμάτων και ενημέρωση δικαιούχων απαλλαγής |
| 7. Αποστολή Πρακτικών Επιτροπής Αξιολόγησης και Συνέλευσης σε elke_cashmanagement@hua.gr προς ενημέρωση (σε περίπτωση που δεν απαιτείται επιστροφή διδάκτρων) |
| 8. Στους δικαιούχους απαλλαγής που απαιτείται επιστροφή διδάκτρων αποστέλλονται η αίτηση και τα απαραίτητα δικαιολογητικά για να τα καταθέσουν στη Γραμματεία |
|
9. Η αίτηση, τα έντυπα Ε6, Ε7, η ονομαστική κατάσταση, το έντυπο στοιχείων, το καταθετήριο μαζί με το πρακτικό από την Επιτροπή αξιολόγησης και τοαπόσπασμα από τα πρακτικά της Συνέλευσης, κατατίθενται από την Γραμματεία στον/ην χειριστή/τρια του ΠΜΣ στον ΕΛΚΕ, προκειμένου να προχωρήσει στην επιστροφή της προκαταβολής. |

Απαλλαγή διδάκτρων
¶ Σημειώσεις |
|---|
|
1. Δικαιολογητικά για την απαλλαγή: 2. Η αίτηση απαλλαγής παίρνει πρωτόκολλο. |